首先感谢你使用这篇笔记。【😀】
这篇笔记记录的是作者学习Blender是所撰写的,笔记中所有内容仅代表个人观点和操作方法,不一定完全正确。如你有疑问,请查阅官方文档等资料进行确认。
关于BLENDER
最初,Blender 是荷兰的一个视频工作组 NeoGeo 与 Not a Number Technologies(NaN)设计为内部使用的程序。但后来其主要程序设计者 Ton Roosendaal 于1998年6月将其进一步发展,并对外发布这个程序。
在经过债权人同意后,Blender需要缴付一次性报酬十万欧元后变为开源软件,并以 GNU通用公共许可证 发布。在2002年7月18日,Ton 开始为 Blender筹集资金;同年9月7日,Blender宣布筹集足够资金,并将其源码对外公布。因此,Blender现在是 开源软件 ,并由 Blender基金会 维护与更新。
Blender 是一款免费的开源 3D 创作套件。它支持整个 3D 流程 — 建模、装配、动画、模拟、渲染、合成和运动跟踪,甚至视频编辑和游戏资产创建。高级用户使用 Blender 的 Python 脚本 API 来定制应用程序并编写专用工具;这些工具通常包含在 Blender 的未来版本中。Blender 非常适合个人和小型工作室,他们受益于其统一的流程和响应式开发流程。展示中提供了许多基于 Blender 的项目示例。
Blender 是跨平台的,在 Linux、Windows 和 Macintosh 计算机上运行同样出色。其界面使用 OpenGL 来提供一致的体验。为了确认特定的兼容性,支持的平台列表显示了开发团队定期测试的平台。
资料
【Kurt】Blender零基础入门教程 | Blender中文区新手必刷教程(已完结)哔哩哔哩bilibili
关于素材,请到视频评论区获取下载。
下载免费的材质 ambientCG - CC0 Textures, HDRIs and Models
前言结束,笔记正文开始
进入Blender官网/中文社区,选择download,下载软件安装包
下载安装包完成后,执行安装操作即可。
等待安装完成后,运行软件,在第一次进入软件时,需要选择软件语言,【简体中文】或根据需求进行喧杂,其他配置默认即可。
点击窗口空白处,可以让欢迎页面消失。
这样软件安装完成,就可以下面的学习了。
视角的控制
旋转视角:鼠标中健按住可旋转
平移视角:shift+鼠标中健
推进推远视角:滚动鼠标中健
物体的控制
移动物体:G
旋转物体:R
缩放物体:S
恢复变换:Alt+G,Alt+R,Alt+S
新建物体:Shift+A
复制物体:Shift+D
删除物体:X或者Delete
隐藏物体:H
显示隐藏物体:Alt+H
隐藏没有被选中的物体:Shift+H
选择物体刷选:C全选:A
按住Shift可以加选或者减选
视图的切换(小键盘)
7 -顶视图,ctrl+7底视图
1 -前视图,ctrl+1后视图
3-右视图,ctrl+3 左视图
9反转当前视图
0:切换摄像机的视角
5:切换透视投影和正交投影
2,4,6,8:前后左右角度微调
+,-:缩放微调
快捷键操作
| 快捷键 | 操作 |
|---|---|
| 菜单调用 | |
| N | 对象属性边栏 |
| T | 切换工具栏 |
| Q | 快速收藏夹菜单 |
| F3 | 功能搜索 |
| Ctrl + Tab | 转盘饼图菜单 |
| ~ | 视口饼图菜单 |
| . | 轴心点饼图菜单 |
| , | 轴方向饼图菜单 |
| Shift + S | 快照饼图菜单 |
| 视口 | |
| Home | 显示所有对象 |
| H | 隐藏对象 |
| Alt + H | 取消隐藏所有对象 |
| Shift + H | 隐藏所有未选择的对象 |
| Alt + Z | 切换 X-ray 视角 |
| Z | 视口着色选项饼图菜单 |
| / | 隔离所选对象 |
| 数字键 0 | 相机视图 |
| 数字键 1 | 正视图 |
| 数字键 2 | 下视图 |
| 数字键 3 | 侧视图 |
| 数字键 4 | 左视图 |
| 数字键 6 | 右视图 |
| 数字键 7 | 顶视图 |
| 数字键 8 | 上视图 |
| 数字键 9 | 与当前视图相反 |
| 数字键 5 | 切换透视/正交视图 |
| 视口导航 | |
| 中键+拖动 | 轨道视图 |
| Shift + 中键 + 拖动 | 平移视图 |
| 滚轮; Ctrl + 中键 + 拖动 | 缩放视图 |
| Shift + ~ + 移动鼠标; 在视口中单击以停用 | 按光标自由平移 |
| 对象模式 | |
| Tab | 在对象模式和编辑模式之间切换 |
| Shift + A | 添加新对象 |
| Shift + Tab | 切换捕捉 |
| Ctrl + A | 应用变换 |
| Alt + G | 清除位置 |
| Alt + R | 清除旋转 |
| Alt + R | 清除缩放 |
| Ctrl + J | 加入所选对象 |
| Ctrl + 1, 2, 3, 4, etc | 添加子集 |
| Shift + C | 重置为 3D 光标到中心 |
| 对象操作 | |
| G | 移动对象或几何体 |
| S | 缩放对象或几何体 |
| R | 旋转对象或几何体 |
| RR | 用轨迹球旋转 |
| G, S, 或 R + X, Y, 或 Z | 沿轴动作 |
| G, S, 或 R + XX, YY, 或 ZZ | 沿局部轴的动作 |
| 变形时按住 Shift | 微调控制 |
| 变形时按住 Ctrl | 通过增量调整值 |
| Shift + D | 重复对象 |
| Alt + D | 复制链接对象 |
| M | 向新集合添加活动对象 |
| 编辑模式 | |
| 1 | 顶点模式 |
| 2 | 边缘模式 |
| 3 | 面模式 |
| P | 从选择中创建单独的对象 |
| M | 合并选择 |
| GG | 顶点和边缘滑动 |
| E | 挤出几何体 |
| F | 填充面 |
| Ctrl + R | 循环剪裁 |
| Ctrl + R 后滚轮; 移动鼠标选择方向 | 添加循环剪切分割 |
| 左键单击 | 锁定循环切割 |
| I | 将插入面添加到选区 |
| Ctrl + B | 为选择添加斜角 |
| Ctrl + Shift + B | 将顶点斜角添加到选择 |
| K | 刀 |
| Enter | 锁定刀 |
| Shift + W | 弯曲 |
| Y | 拆分几何体 |
| V | 分裂几何体 |
| Alt + V | 填充分裂 |
| Ctrl + L | 选择连接几何体 |
| Alt + Left click | 选择边缘循环 |
| O | 切换比例编辑 |
| Shift + O | 切换按比例编辑衰减配置文件 |
| Shift + N | 重新计算法线 |
| Ctrl + Shift + N | 反转法线 |
| Esc | 取消正在进行的转换 |
| 雕刻模式 | |
| Shift + Spacebar | 选择画笔热键 |
| E | 选择描边方案 |
| F | 画笔大小 |
| Shift + F | 画笔强度 |
| Ctrl + F | 画笔角度 |
| Shift + 左键单击 | 切换画笔正面或负面 |
| UV 和 UV 展开 | |
| Ctrl + E | 标记接缝 |
| U | 展开网格 |
| UV 编辑器 | |
| Ctrl + L; L 选择光标下的对象 | 选择岛屿 |
| P | 固定 |
| Alt + P | 取消固定 |
| Shift + P | 选择已固定 |
| V | 缝合 |
| Shift + W | 焊接 |
| 节点 | |
| Shift + A | 创建新节点 |
| Ctrl + 右键单击 + 拖动 | 服务连接 |
| F | 连接已选择 |
| M | 已选择静音 |
| Ctrl + G | 已选择组 |
| Ctrl + Alt + G | 取消已选择组 |
Blender窗口特性
可替换
可拆分
游标
物体中键红白相间的圆圈

游标出现在哪里,新建物体就在那里 shift+右键,可以快速移动游标位置 shift+C,可以恢复游标到中心
游标可以作为一个轴心点使用
原点
物体上的黄点就是这个物体的中心点

每个物体都有原点,在3D世界的计算机眼里,原点就是储存物体信息的数据点。
快捷键
调用游标Pie目录:Shift+s
游标恢复到世界中心:Shift+c
移动游标:游标工具或者Shift+右键
最大化窗口:Ctrl+空格
G移动状态下,按住ctrl,可以以每个
方格增量为单位进行吸附。
切换全局和局部坐标系:在G移动状态下按两次X,Y,Z,
效果图

操作步骤
添加参考图
小键盘1切换到正视图
shift+A-->新建-->图像-->参考

调低物体不透明度,避免对建模造成干扰

搭建模型
使用基础物体,搭建人物模型

调整摄像机机位
点击摄像机按钮或按0键可以进入摄像机视图
可以使用S,G,R将摄像机图层调整到合适的角度,但这种调整方式非常麻烦。
可以使用以下方法快速调整
进入摄像机视图
按N键,打开摄像机菜单
选择视图,开启锁定摄像机到方位视图
再拖到画面到合适的位置。
渲染输出设置
Blender中内置了两个渲染器:EEVEE和CYCLES
选择渲染器,默认为EV
按F12可以打开渲染
EEVEE和CYCLES的区别
| 渲染器 | 优点 | 缺点 |
|---|---|---|
| EEVEE | 快, 相对不占资源 | 没有光线追踪, 很多光线阴影的细节不佳, 需要额外更多参数设置辅助。 |
| CYCLES | 逼真,高级, 能模拟出物理世界里 非常细节的光线阴影 | 慢, 相对更消耗硬件资源 |
四种视图浏览方式

线框模式预览 可以显示内部和背面的走线 建模时候常用
实体模式预览 不显示颜色和材质 建模时候使用,快,不占太多资源
材质预览 可以预览材质的颜色和简单纹理 但是不计算光线追踪细节,比渲染预览快
渲染预览 显示最终渲染结果预览 但是相对占资源,慢
布光
调整添加灯光图层,调整灯光的半径,功率,位置等参数以达到合适的效果
平滑模型:选择模型,右键选择平滑着色
对于矩形如果不想进行平滑处理,可以在修改器中添加法向

添加材质
选择添加材质的物体,将其设为平滑着色,在右侧工具栏点击材质,再新建材质即可。

编辑模式切换
选择编辑的物体,按Tab进入编辑模式,再次按Tab可以退出编辑模式
在偏好设置中的键位映射打开拖动激活饼菜单,在按住tab,拖动鼠标,便可以在多种模式中快速切换

点线面的切换
默认选择的时点模式
可以使用快捷键1,2,3在三种模式之间快速切换。
按住shift+1,2,3可以同时选择两种或三种模式。
点线面的选择 在对应的点线面模式下,可以对点线面进行选择。
进入了点线面上的快捷键设置有,多选(shift+鼠标左键),反选(ctrl+i),
如果很费力地用鼠标去选,还有别的方法,按住w键,可以选择框选,刷选,套索选择。
长按ctrl+鼠标左键,打开循环选择
按住ctrl+alt,鼠标双击, 在 线 这一模式下, 可以出现垂直这一圈的线。花瓶、罗马柱用得到。
alt+z,切换至透视模式.
点线面的控制 G移动、S放大/缩小、R旋转
点线面的删除
选中物体,X删除, 试了下删除边、面和顶点。
法向和法线 法向:可以理解为区别一个面的正反
在显示叠加层中开启面朝向,蓝色为面的正面,红色为面的反面。
法线:该面的垂线,代表该面的朝向。

总结
基础操作:移动、旋转、缩放
十大建模操作

挤出
向内挤出
倒角
循环切割
合并
快捷键M


断开
快捷键V

填充
选择边界,按F快速填充

切刀
快捷键K

桥接 桥接是,两个模型必须为一个物体
首先在物体模式下,选择两个物体,使用ctrl+J将两个物体进行合并。
删除两个物体之间的面,alt(+shift)+左键选择对应的两个循环边
ctrl+e

分离
快捷键P
选择需要分离的物体,按P。

总结

修改器是一种非破坏性的修改方式。不会改变基础模型,便于修改和还原模型。
最常用的修改器
表面细分
实体化
倒角修改器
布尔修改器
添加修改器

使用修改器制作螺母
新建一个圆环,边数6,填充,添加实体化修改器
添加一个主体放置在螺母中心,为螺母添加倒角修改器,隐藏柱体。
添加倒角修改器

使用修改器建模的优势
建模快,效率高 能快速直观地实现一个效果
非破坏性 在不改变原来模型的基础上, 可以很精确地控制参数
灵活,可重复使用 可叠加多个效果
需要的模型:
参考修改器章节的螺母模型
用到的工具:简易形变,吸附
创建一个立方体,添加表面细分修改器
按Tab进入编辑模式,小键盘1进入前视图,ALT+Z进入透视模式,选择下方的四个边,使用缩放工具放大。Ctrl+R循环切割

将底面执行两次向内挤出操作

选择最中心的矩形,按G向上移动。

CTRL+R在箭头所示位置进行一次环形切割,在进行一次向内缩放

根据需要,细微调整各个线的位置和缩放。调到满意的样式即可。

新建一个柱体作为蘑菇杆,12个顶点,再添加一个表面细分修改器

进入编辑模式,上下添加两条环切

调整上下的面,调整至上小下大的样子
微调蘑菇底部细节

掰弯蘑菇杆:选择蘑菇杆,添加简易形变修改器

将蘑菇顶和蘑菇杆进行组装

蘑菇上的小点点制作
创建一个立方体,添加表面细分修改器,迭代次数为2

将物体压扁,进行一次环切
将物体的上面缩小

退出编辑模式,添加平滑着色,调整细分渲染次数。使得模型平滑即可

将蘑菇上的小点点添加到蘑菇顶上:面吸附操作
打开屏幕上方菜单中的小磁铁图表,在右侧菜单中选择面投射,并进行以下设置

shift+D复制小圆点并进行拖动,复制多个添加到蘑菇顶部

效果预览

注意!注意!注意!重要的事情说三遍
尽量不要在物体模式下缩放,尽量在编辑模式下缩放·
假如你在物体模式下做过缩放;记得应用下这个缩放。
如果在物体模式下进行了缩放,使用CTRL+A进行应用缩放
工具:衰减,分离,拉平
新建一个圆柱体,细分:12,调整至合适的高度,进入编辑模式,将其环切5份

选择最下面的边,放大。
选择顶部的一个面,I向内插入一次,再E向内挤出一次

选择侧面的四个面,i插入一次,调整成正方形
安装LoopTools插件,使用该插件将插入的四个面变成圆环。
将圆环挤出,成为树桩的枝丫

添加一个表面细分调整边缘,再适当位置添加环切,保证过渡光滑

挤出树桩的根系
可以使用衰减编辑调整挤出

调整底部点水平
挤出后,底部的点不在同一平面,选择底部所有点,按S,Z,0即可对齐底部所有点

树桩制作完成,退出编辑模式,右键选择平滑着色
将修改器应用到模型

苔藓制作
选择树桩,进入编辑模式,选择最上方的点,shift+d,右键撤销移动,按P分离。分离选中项

选择分离出的物体,添加实体化修改器,调整厚度

调整树上方模型底部的点,向下拖动成不规则的形式。可以使用衰减工具,使得过度更加自然。
完成后再添加一个表面细分修改器

渲染效果

工具:旋绕工具
将游标还原到世界中心shift+c,并创建一个平面。Tab进入编辑模式,7切换顶视图,CTRL+R切两刀

A全选,S向Y轴方向拉扁,并添加表面细分修改器

适当调整图形,成为一朵花瓣的形状

A全选G,X让其沿X周移动,使得原点再花瓣的尖位置

全选花瓣,使用环绕工具绕着Z轴复制花瓣,形成一朵花,微调一定角度,使花瓣向上翘

在表面细分上方添加一个实体化修改器,让花瓣有一定的厚度,注意将原点调整到花的底部

新建一个12边的圆柱体,做花蕊,进入编辑模式,环切为三份。调整圆柱体上下的大小,完成后加一个表面细分修改器

工具:拓扑/合并/断开/切刀
切换到顶视图,新建一个背景参考图,适当调整不透明度。

新建一个平面,进行点,边挤出,覆盖到叶片

扣除叶片上的洞

添加表面细分和实体化修改器

效果渲染

工具:缩裹修改器
新建一个圆柱体,细分修改为10。将其放倒。

切换到面模式,选择树干两端的面,i向内挤压,删掉2个面

将两端的两个环,CTRL+E桥接在一起

CTRL+R在树干中键切两道,按S,Y向左右两侧移动

选择其中一圈圆环,CTRL+B加倒角,三条线,另外一条也是一样的操作

选择四个矩形,向内挤压,再用LoopTools转换成圆形,加入再挤出形成树枝

在树干两端和树枝顶部添加细分或倒角,使得过渡更加自然。再添加一个表面细分 修改器

制作苔藓:切换到面模式。选择最上面的面,复制,取消移动,p分离出来
另一侧操作相同

添加实体化修改器,设置厚度,再添加一个表面细分修改器。

为苔藓添加一个缩裹修改器,再进行适当调整。

效果渲染

模型参考:

树叶建模(棕榈树叶)
新建一个平面,切换到顶视图,进入编辑模式,对平面进行缩放,CTRL+R切两刀,至下图所示:

添加一个细分为2的表面修改器,再添加实体化修改器,再进行平滑着色。

进入编辑模式,对模型进行切割,并调整点的位置,如下图

选择中键的一条线,向Z方向向下拉。

按照上面的方法做出另一个细长的叶子

再复制一个叶子,调整叶子形态,做出三个不同形状的叶子。

制作棕榈树叶。
先复制一个细叶子,将添加的所有修改器应用。
再将树叶旋转90°,由水平转到垂直。再将叶片原点移动到叶柄位置。
阵列修改器使用:添加一个阵列修改器,设置如下参数。

再新建一个圆柱体,作为叶片的杆子,调整圆柱体的形状,上细下粗的形态,再将其且切割数刀,便于后续弯曲。

选择所有叶子,添加一个镜像修改器

晶格修改器:SHIFT+A新建一个晶格,调整晶格的大小位置,让其包裹一侧所有的叶子,调整细分参数

先选择叶子,再选择晶格,CTRL+P,选择晶格形变,将晶格和物体绑定再一个。

选择叶片,调整晶格修改器到镜像修改器之上,选择晶格修改器,进入编辑模式。调整晶格修改器各个顶点至满意的形状为止。


选择叶子,将全部修改器应用(快捷方式:选择叶子,右键转换到网格),再删掉晶格即可。
再选择叶子和杆子,CTRL+J进行合并成为一个整体。
添加两个简易型变修改器,对模型进行简单形变操作。
这样棕榈树叶就做好了

大树树叶制作
找到上面做的较大的树叶,进入编辑模式,将原点移动到叶子的顶端。再添加一个阵列修改器

新建一个空物体(纯轴),使用阵列修改器的物体偏移模式,使用吸管工具吸取空物体,此时移动空物体会发现随物体生成很多

调整空物体与原物体的相对位置,完成后复制一个,调整两个物体的位置,至如下图所示的样子

新建一个细分12的柱体,作为大树的主干,和树桩制作方法类似,做出树根效果

新建一个空物体(立方体),将整个大树罩住,CTRL+P再将空物体和大树绑定在一起,这样拖动大树是树叶就不会散掉。

渲染模型图

曲线的基础介绍
新建曲线

父子级关系
先选择需要绑定的物体A,再选择物体B,CTRL+P,选择需要的模式,就可以将物体A和B绑定成父子级
在 Blender 中的每个物体或骨骼,最多只能有一个父级。如果一个物体已经有一个父级物体,给它另外一个父级,则 Blender 将移除之前的父级关系。在本章中使用 父级层级 时,它指父级的层次结构,即物体的父级、祖父级、曾祖父级等等。
案例:使用父子级关系和曲线制作一个藤曼
制作一个叶子。

新建一个柱子,制作一个细长的藤曼,复制一些叶片,将其排在藤曼两侧。并绑定父子级关系选择,顶点(基于三点)模式

新建一个路径曲线,调整其向上,可在编辑模式下开启显示法向。
调整路径,为藤曼添加一个路径修改器,吸取调整好的路径。


蒙皮修改器
创建一个线,并为其添加一个蒙皮修改器

操作:
选择一个点,e挤出一个点
选择一个点,CTRL+A可以调整半径

总结

置换修改器使用步骤
新建一个平面(模型),进入编辑模式,右键添加细分,将步数调高

退出编辑模式,添加一个置换修改器,并添加一个贴图


调整参数

案例:使用置换修改器制作石头模型
创建一个立方体,添加一个细分为5的细分修改器。

添加一个置换修改器
并选择一张沃洛诺伊图贴图,调整参数。得到石头形状

设置背景参考图
正视图:
侧视图:


小狐狸头部建模
新建一个立方体,罩住参考图小狐狸的头,不包括耳朵
为立方体添加一个细分为2的表面细分修改器


调整球体的位置,缩放使其覆盖到参考图

调整完成后,将表面细分修改器应用,删除一半的脸模型,再添加一个镜像修改器
调整头顶耳朵处的点的位置,完成后挤出狐狸的耳朵

扣出狐狸的耳蜗

添加一个细分为2的表面细分修改器

小狐狸身体建模
新建一个立方体,加一个细分修改器并将其应用。调整立方体成参考图身体形状

挤出小狐狸的手和脚

小狐狸四肢和五官建模
新建一个立方体,做鼻子

制作小狐狸的眼睛

小狐狸尾巴
切换到顶视图,新建一个路径曲线R,Z,90调整曲线的方向,将原点放在曲线的一端

为路径曲线添加倒角属性

PBR是什么? Physically-Based Rendering 基于物理的渲染(英文简称PBR)是计算机图学中的着色方法,目的在于模拟光线的物理行为及其与材质的交互作用,从而实现逼真的视觉效果。PBR采用基于物理精确公式的算法来重现真实世界中的材质,从而生成一致性的逼真环境。
什么是BRDF? BRDF是双向反射分布函数(Bidirectional Reflectance Distribution Function,BRDF) 用来定义给定入射方向上的辐射照度(irradiance),如何影响给定出射方向上的辐射率(radiance)。更笼统地说,它描述了入射光线经过某个表面反射后如何在各个出射方向上分布。也可理解为:光线从某个方向入射到表面后,能量被该表面吸收,然后再朝着各个方向发射出去。
什么是BSDF?
BSDF全称是Bidirectional Scattering Distribution Function,即双向散射分布函数,它是一个统称,由Bartell, Dereniak在1980年提出,一般包括BRDF(反射)和BTDF(透射),反映了一个面上不同方向的散射强度。有些还有BDDF(衍射)。

在着色器编辑器中查看

在着色器编辑器中

总结
五个基础节点
SHIFT+A新建一个物体
打开着色器编辑器
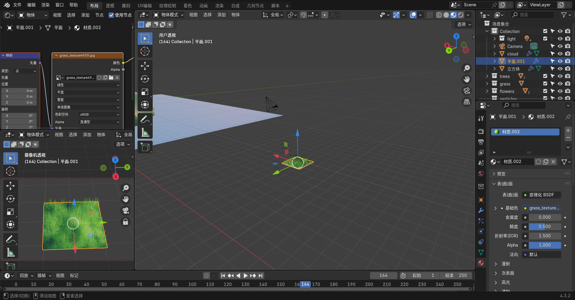
在着色编辑器中SHIFT+a新建一个图像纹理节点
打开一张纹理

添加一个映射节点,用来改变纹理的位置

新建一个纹理坐标节点,控制纹理的生成模式

总结:



生成-基于全局坐标系,以世界坐标的中心点作 为坐标0
UV-计算机会把3D的模型先转换成一个2D平 面UV图,然后再跟你的2D纹理做一个对应映射。
物体-基于局部坐标系,计算机以物体本身的原点 作为坐标0,也可以指定另外一个物体作为坐标0
新建一个物体
新建材质,新建一个颜色渐变节点(转换器菜单)

新建映射节点
新建纹理坐标节点
新建分离XYZ




步骤介绍:
打开一个模型,以蘑菇模型为例
选择蘑菇头,新建一个材质。新建一个图像纹理
新建一个映射节点和纹理坐标节点

选择蘑菇杆,新建材质。
新建渐变颜色节点,映射节点及纹理坐标节点
可以安装插件
安装完成后选择渐变颜色节点按CTRL+t可以快速创建
xxxxxxxxxxNode Wrangler 插件先选中你要加的节点按CtrT就可以自动添加映射和纹理坐标
新建分离XYZ节点
需求:制作多色蘑菇
方法1:选择蘑菇头,新建一个混合节点(转换器),将A B分别输入两个图层

方法2:新建一个颜色渐变修改器

用蒙版做纹理叠加
新建混合节点

为蘑菇上的一个小点点添加材质,调整成自发光效果,之后先选择其他点点,再选择添加材质的点,ctrl+L关联材质,为其他点也添加上材质

凹凸感需要三个部分
一个纹理(一般为黑白)
一个凹凸节点
一个纹理坐标
步骤
新建一个球,添加一个材质
新建一个纹理(如噪波纹理)和颜色渐变

新建一个凹凸节点

xxxxxxxxxxNode Wrangler快捷键Ctrl+shift+鼠标左键单击可以快速把一个节点连接到输出上预览
下载材质包

解压下载好的材质包
新建一个模型,为模型新建一个材质
添加一个图像纹理节点,选择材质图片


使用上方制作好的地砖纹理凹凸效果
方法1:使用置换修改器
方法2:使用材质的置换节点
将材质的模式由仅凹凸修改为置换 凹凸

新建一个图像纹理节点,选择置换贴图如下图

新建一个置换节点
连接方式如下图:

调整缩放参数

快速添加置换纹理的方法(插件)
先选择原理化BSDF修改器
按快捷键CTRL+SHIFT+T,选择贴图,纹理,凹凸,法向 四张贴图

下载免费的材质 ambientCG - CC0 Textures, HDRIs and Models
新建一个石头模型
新建一个材质
快捷键CTRL+SHIFT+T选择贴图

新建一个BSDF节点,快捷键CTRL+SHIFT+T选择贴图

新建一个混合着色器节点,将两个原理化BSDF节点混合,适当调整混合系数

CtrL+T快速自动加上纹理坐标和映射
CTRL+SHIFT+T快速连接PBR材质
Ctrl+shift+单击一个节点可以快速预览hiftCtrl Left
Ctrl+shift+右键拖拉可以快速增加一个混合BSDF节点
ALT+S快速切换混合节点的上下顺序
简单的说,就是贴图影射到模型表面的依据。完整的说其实应该是UVW(因为XYZ已经用过了,所以另选三个字母表示)U和V分别是图片在显示器水平、垂直方向上的坐标,取值一般都是0~1,也就是(水平方向的第U个像素/图片宽度,垂直方向的第V个像素/图片高度)那W呢?贴图是二维的,何来三个坐标?嗯嗯,W的方向垂直于显示器表面,一般用于程序贴图或者某些3D贴图技术(记住,确实有三维贴图这种概念!),对于游戏而言不常用到,所以一般我们就简称UV了
对于一些有复杂花纹的模型进行贴图是,我们需要将模型进行UV展开再进行贴图。



拉出一个新的窗口,调整为UV编辑器模式

选择模型,tab进入编辑模式,A全选模型,即可查看模型的UV展开图

以为猴头添加一个UV贴图为例
新建一个猴头模型,细分2次,添加一个材质

新建一个图像纹理,新建一张纹理,并调整参数

进入猴头的编辑模式,便可以看到猴头的UV展开

进入纹理绘制模式,绘制纹理

打开小狐狸模型,新建一个材质将修改器应用
进入编辑模式,A全选,U展开中可以选择智能UV,如果拆分效果不满意,也可以手动进行拆解

手动拆解方法:
ALT双击选择一圈线,U标记缝合边
标记完成后,A全选,再进行展开

新建材质,创建五个如图所示的节点,并新建一个图像纹理(颜色:#C66234)

切换到纹理绘制模式进行绘制纹理,使用油漆桶创建一个渐变

为小狐狸耳朵添加材质
进入编辑模式,选择耳朵所有的面

切换到纹理绘制模式,再点击绘制遮罩,再进行绘制即可

绘制完成后为耳朵上色

为眼睛和鼻子添加一个黑色材质

为尾巴添加材质

为身体添加材质

实例:云朵下雨
为云朵新建一个粒子发射器

制作一个雨滴

将云朵的粒子发射器渲染调整为物体模式,选择水滴模型。


粒子碰撞:当雨滴落到山上时,如果未添加碰撞,粒子会穿模。
选择山体模型,添加一个碰撞

实例:种草种树
新建一个平面,添加一个粒子系统,调整模式为毛发

为平面新建一个材质,添加一个草地图片

调整粒子参数


在地面植树
此时会发现种的树是躺着的,选择原来的模型,将其旋转。

勾选高级,可以调整毛发的旋转

主要需要的参数设置

使用经纬球,建一个如下所示的火苗

添加一个置换修改器

调整参数,至合适
模型非常毛糙,想要模型底部圆润,上方有火苗的效果。 可以使用定点组权重设置。 进入编辑模式,选择所需的点,点击“数据”面板,新建一个顶点组,指定一个定点组。调整权重

进入权重模式,调整权重过渡,使其更加自然

返回物体模式,设置置换修改的定点组,可以看到模型变化,近上半部分发生了变化

添加一个火苗的动画让其运动
新建一个空物体
设置置换修改器坐标改为“物体”
并选择空物体

N调出菜单,选择空物体,设置Z轴参数为frame*0.1,按空格播放,可以看到火苗开始运动

制作篝火的木头
新建一个圆柱体

摆放木头和火焰

为木头添加材质

为火焰添加材质

为火焰添加粒子效果
新建一个圆环,移动到物体上方 将圆环填充,移动到火焰模型中,充当粒子发射器

为圆盘添加粒子系统,调整参数
制作一个发光的模型,作为火焰粒子

【场景灯光篇】5.1 新手小白的超级布光宝典哔哩哔哩bilibili
世界光——奠定主基调
改任何参数都会影响到场景里的所有物体
使用HDRI贴图制作天空效果
在世界的着色器编辑器中新建一个环境纹理节点,选择HDRI贴图
打光步骤
先打世界光 打光前思考一下:场景出现的基础环境在哪里? 目的:定基调,打造基础光环境
再打场景光 目的:让布光有主次,有逻辑,有美感
灯光模式
点光
面光
日光
聚光

主光 是场景的主要光源。「主光」这个词并不代表特定类型或强度的照明,它指的是照亮拍摄主体的主要光线。它可能源自某款灯具,也可以是透过窗户照射进来的阳光。
辅光 补光往往用于填充主光在脸部或主体上造成的阴影区域。一般补光会比主光更柔和且强度更低,这样做的目的是在不产生额外阴影的前提下,让位于阴影处的脸部更加凸显。
背光 背光,也被称为轮廓光(rimlight),是一种投射在头肩部的光线类型,它可以让拍摄主体相较于背景更加突出。背光通常被使用在较暗的场景中,避免主体融入暗色背景。
总结


关联与追加区别
| 优点 | 缺点 | |
|---|---|---|
| 关联 | 1.节省资源,防止文件过大 2.一个模型可以关联给多个场景 3.修改原文件,所有关联场景自动替换 | 没法直接修改,需要到源文件修改 |
| 追加 | 可以直接修改,方便快捷 | 导致场景文件过大,占用资源 |
在blender文件之间,可以使用CTRL+C,CTRL+V迁移模型

将模型导入之前建模的工程中


时间轴:位于窗口下方

打关键帧方法
选择物体,右键,插入关键帧,快捷键I

使用快捷键k可以打开插入关键帧菜单

制作关键帧动画
选择物体,I打一个关键帧,移动物体位置,再打一个关键帧
也可以使用自动插帧,只需要开启后移动物体位置和时间轴就可以自动记录改变的参数


使用动画曲线编辑器可以调整动画的速度曲线。
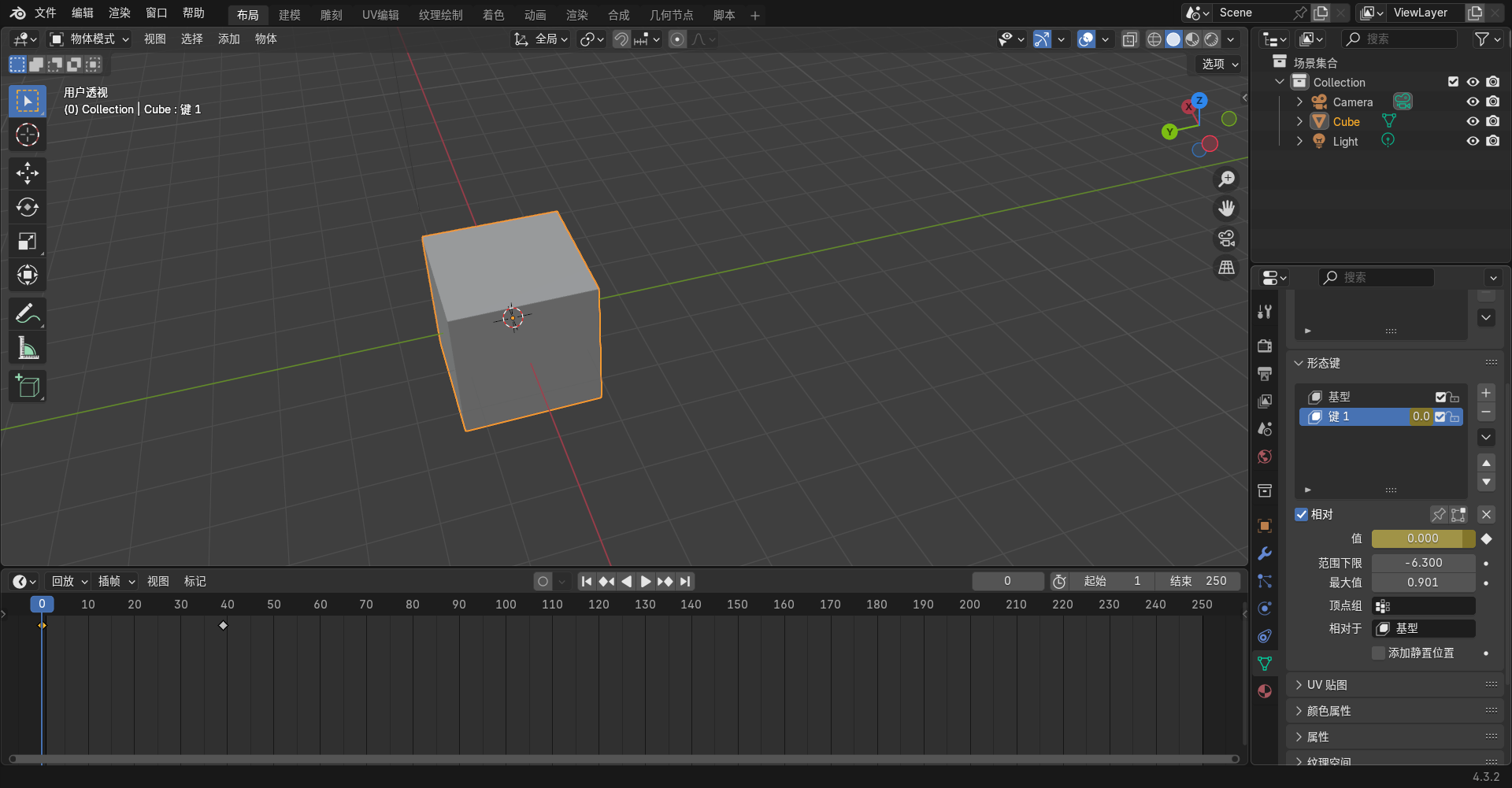
形态键可以把一个模型从当前的形态变成另外一种形状,比如:被捏扁的易拉罐
为模型添加形态键方法



制作一个蝴蝶模型

为蝴蝶添加一个材质,并制作一个飞舞动画

制作蝴蝶动画关键帧
添加动画修改器,让蝴蝶一直飞舞
切换到曲线编辑器,展开帧找到值

快捷键N,打开菜单

调整参数

调整蝴蝶的大小和位置。置于合适的位置,在时间轴上对蝴蝶的位置,旋转等参数插入关键帧。

新建一个骨骼

物体模式
编辑模式
姿态模式

如何绑定骨骼
准备一个骨骼

搭建一个模型

将骨架和模型进行绑定
绑定骨骼时,骨骼需要是物体模式
将骨架绑定为模型的父级,模式选择附带自动权重

为骨骼设置动画

在Blender中,要查看哪些骨骼有权重,可以进入“姿态模式”,选择一根骨骼,然后切换到“权重绘制”模式,按Ctrl+左键点选骨骼,就可以显示当前骨骼所影响的区域和权重。
标准跟随
选择物体,添加物体跟随

用吸管吸取需要跟随的物体

调整跟踪轴和向上轴,调整猴头的方向

打开合成器面板

合成器的使用
在渲染层和输出之间添加效果


合成器降噪使用

也可以使用节点进行降噪




注意:根据显卡性能,适当设置渲染的采样。否则显卡性能不足时,渲染时间很长
场景灯光动画等制作完成后,使用CTRL+F12,渲染每一帧

完成渲染后合成视频:
打开视频编辑窗口

选择渲染好的图像序列,并设置输出参数

渲染动画:快捷键CTRL+F12
